LAM TAN THINH

Data Analyst & Business Intelligence Fresher

Data reveals truth - my job is to listen to it

About Me

Hello! I'm Thinh

I have completed the Computer Science program (Class of 2021–4/2026) with good academic performance, majoring in Business Intelligence, at Ho Chi Minh City University of Technology (HCMUT – Bach Khoa University).

I specialize in data analysis and business intelligence with expertise in data visualization, statistical analysis, and business insights generation. Passionate about turning complex data into clear, actionable insights that drive business decisions and optimize performance.

I graduated from Nguyen Thien Thanh Gifted High School (class of 2018–2021) in Vinh Long, specializing in Physics. Selected as an excellent student at the national level in Physics (Grades 11, 12), which built a strong foundation in analytical thinking and problem-solving.

6

Featured Projects

30+

Certifications

745

TOEIC Score

Career Objective

I aspire to become a data-driven analyst who transforms complexity into clarity. With a foundation in Business Intelligence, I seek to apply analytics, automation, and storytelling to optimize workflows, elevate business performance, and support strategic decisions. I am committed to continuous improvement and delivering insights that create measurable impact.

Work Experience

Business Intelligence Analyst

A Plus

Full time | 12/2025 – 03/2026

  • CRM Data Modeling: Translated business requirements into structured CRM (Salesforce) data models to track Lead–Opportunity lifecycle and revenue performance across the sales funnel.
  • Executive Dashboards: Developed executive-level Salesforce dashboards monitoring conversion rate, deal velocity, pipeline health to enable data-driven revenue planning and performance optimization.
  • Website & Analytics: Developed the company website and architected its analytics infrastructure (GA4), defining event schema and funnel measurement framework to support behavioral and conversion analysis.
  • Data Integration: Integrated CRM data with email interaction data to create unified datasets supporting AI-driven customer communication and automated marketing workflows.
  • AI Documentation: Designed standardized documentation architecture to enable structured knowledge retrieval for AI systems, improving contextual accuracy and consistency in automated responses.

My Projects

Social Listening Platform Capstone Project - 9.5/10

Designed and implemented a custom Facebook web scraping engine to collect unlimited public Facebook data without login and without using Facebook official APIs, by reverse-engineering web requests. The crawling system was fully self-developed and comparable in capability to a very small number of global providers such as Bright Data, Apify, and Thordata — among the few companies worldwide offering proprietary Facebook web scraping services at scale.

Key Features:
  • Custom Web Scraping Engine: Collect unlimited Facebook posts without login and without official APIs:
    • Reverse-engineering web requests
    • Dynamic browser automation
    • Proxy rotation for scalability
  • Sentiment Analysis Pipeline: AI-powered emotion detection for Vietnamese user comments on large-scale social media content
  • RAG-based AI Assistant: Deliver insights and answer Vietnamese natural-language queries:
    • Embedding models comparison and evaluation
    • Multiple chunking strategies optimization
    • LLM judges comparison for response quality

Traffic & Conversion Performance Analysis Personal Project

Comprehensive analysis of website traffic sources, user behavior, and conversion funnels to identify performance bottlenecks and derive data-driven optimization strategies.

Key Features:
  • Traffic Analysis: Evaluated traffic sources and mediums to identify high-performing channels and optimize acquisition strategies.
  • Conversion Funnel: Mapped customer journey stages to pinpoint drop-off points and improve conversion rates.
  • Statistical Analysis: Applied correlation analysis and outlier detection to uncover hidden patterns in user behavior data.

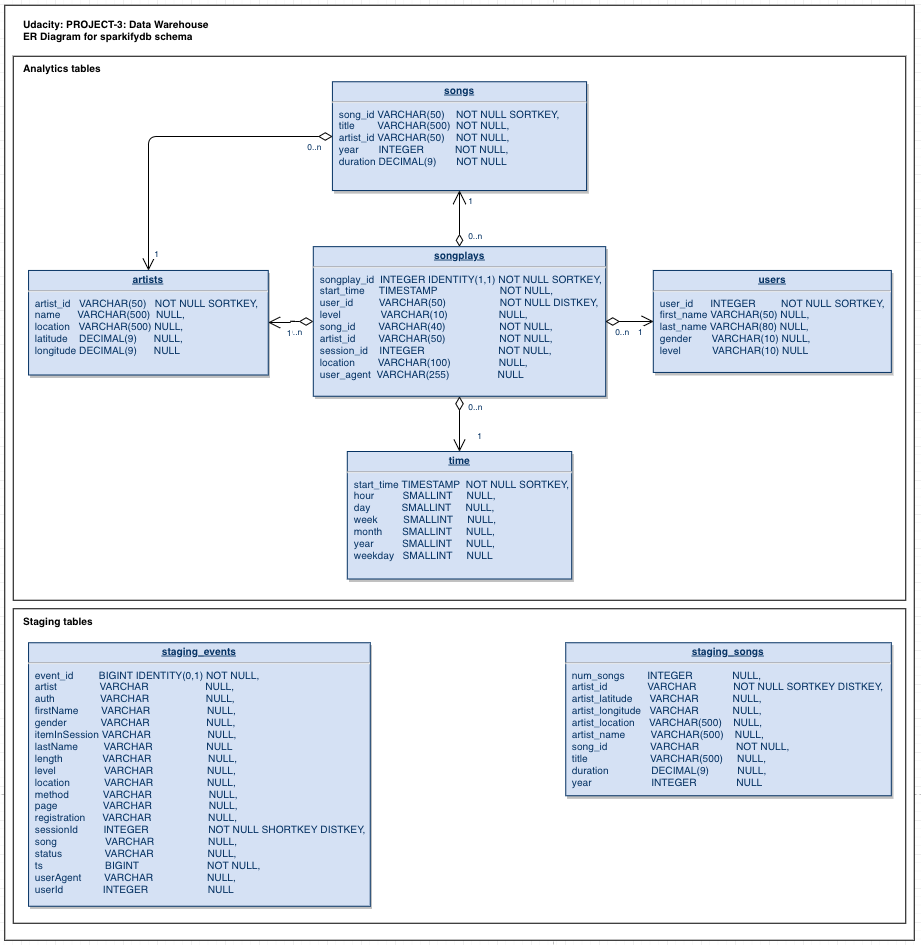
Sparkify Data Warehouse Course Project - 9.5/10

Designed and implemented a comprehensive Data Warehouse for Sparkify, an online music streaming platform, to analyze user behavior.

Key Features:
  • ETL Pipeline: Complete Extract, Transform, Load processes for data integration
  • Snowflake Schema: Dimensional modeling with star/snowflake schema design
  • Power BI Dashboard: Interactive data visualization and analytical reports built with Microsoft Power BI

StackOverflow Survey IBM Data Analyst Capstone

An end-to-end analysis of the 2024 Stack Overflow Developer Survey to uncover key trends in programming languages, databases, cloud platforms, and developer demographics.

Key Features:
  • Technology Analysis: Evaluated current and future trends across programming languages, databases, and cloud platforms.
  • Insights Generation: Identified JavaScript & TypeScript dominance, PostgreSQL + Redis architecture, and the rise of open-source backends like Supabase.
  • Strategic Implications: Recommended cloud-first adoption and upskilling in full-stack JS/TS and data technologies.

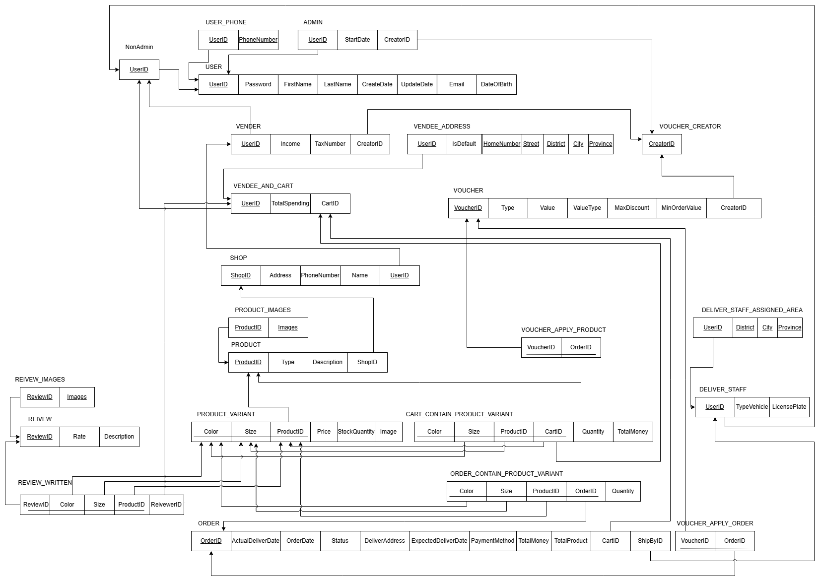
E-Commerce Database Design Course Project - 10/10

Comprehensive database design and implementation for an e-commerce platform, featuring ERD design, manual OOP-to-relational mapping, and full-stack application development.

Key Features:
  • ERD Design: Complete entity-relationship diagram with normalized database schema
  • Manual Mapping: Hand-crafted OOP to relational database mapping implementation

BigData Sentiment Analysis Course Project - 9/10

Large-scale sentiment analysis system built with BigData technologies, featuring distributed data processing and real-time analytics visualization with Power BI.

Key Features:
  • BigData Processing: Distributed sentiment analysis using big data frameworks for scalable text analytics
  • Sentiment Analysis: Emotion detection and opinion mining using core NLP techniques for accurate sentiment understanding at scale.
  • Power BI Dashboard: Interactive visualization of sentiment trends

Skills

Data Visualization

Power BI, Google Looker, Excel

Python

Pandas, NumPy, Matplotlib, Seaborn, Data Analysis

SQL & Databases

MySQL, PostgreSQL, MongoDB, ETL

Business Intelligence

KPI Design, Report Automation, Data Modeling

Statistical Analysis

Predictive Analytics, A/B Testing, Forecasting

Machine & Deep Learning

NLP, Sentiment Analysis, Web Scraping, RAG

Certifications

Contact

Ready to work with you

I'm looking for opportunities in data analysis and business intelligence. Let's connect and turn your data into insights!

Looking for my Developer work?

Check out my full-stack development projects and technical skills

View Developer Portfolio